重點摘要
中華人民共和國企業所得稅法,01/01/2008起正式上路,將影響台商獲利。按照中國新企業所得稅法規定,未來不分內資、外資企業,企業所得稅率統一為25%;另外,對台商在大陸子公司將股利、股息、分紅等盈餘匯出海外時,由免稅改為課徵10%。
經濟評論
中華人民共和國企業所得稅法目的
『中華人民共和國企業所得稅法』將內外資企業由差別對待、適用不同的企業所得稅率,改變為適用相同的企業所得稅率,推行兩稅合一改革。
中華人民共和國企業所得稅法時程
03/2007第十屆中國人大第五次會議高票通過了新的企業所得稅法,之後,中國財政部、稅務總局會同國務院法制辦共同研究起草了『中華人民共和國企業所得稅法實施條例』,中國國務院於12/11/2007批准後公佈,新的企業所得稅法將從01/01/2008起實施。
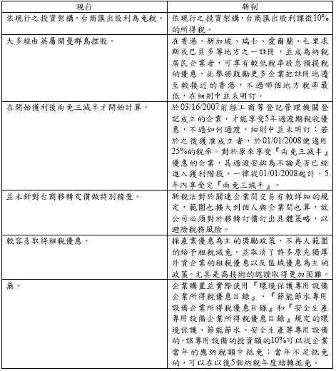
企業所得稅法新舊比較

對台商可能之影響

台商可能因應方法:因企業所得稅法施行細則仍有一些未說明清楚的定義,比如高技術如何認定等,故台商目前仍無很明確的因應辦法,以下列舉幾種可能採取之措施。
2007年底前辦理未分配盈餘再投資或分配給境外投資者
企業應趕在2007年底前把股息及為分配盈餘盡快匯出,可避免之前年度的累積未分配盈餘在2008年以後分配需被課徵10%的所得稅。另外可將分配盈餘再投資於中國,還可享受40%或100%的再投資退稅。
購買大陸國產機器設備
趕在01/01/2008新企所稅實施前,購買大陸國產機器設備,除了免稅,還可以申請購買額的40%抵扣稅額。
調整大陸投資的架構
台商可調整對大陸投資控股的架構,選擇與大陸訂有租稅協定的國家或地區做為境外控股公司的設立地點,以享受股利分配時能適用較低之扣繳稅率,目前與大陸訂有租稅協定的國家或地區中,首選地區為較接近或扣繳率較低的香港或新加坡。不過2008年時,這些控股公司如果沒有在當地納稅、沒有員工、沒有辦公室,同樣也會被排除在租稅優惠之外。
移往別處發展
考慮相對有利,租稅較優惠的鄰近地區進行投資,比如移往泰國或越南。
配合移轉訂價政策,合法做出對公司最有利的獲利分配
公司就各關係企業之狀況,制定具體移轉訂價政策,以避免重複納稅且可降低稽查風險,運用合法之移轉定價策略做出對公司最有利的獲利分配,減少租稅負擔。